Inicio |Índice de sitios| SISTEMA INTEGRADO INSTITUCIONAL | Verificación de Certificados | Biblioteca | Correo Institucional | Correo del Estudiante

 
 

Dirección General de Infraestructura

de la Universidad de Playa Ancha

 
 

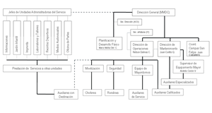
Antecedentes de la unidad: Estructura

 

Estructura

Click en la imagen para ampliar